STORY
UXリサーチ
はじめに、Bizpaのサービスを利用してもらうにあたりBizpa以外にも以外にも同じようなサービスは存在するかどうかの競合分析、ベータ版のアクセス解析を行い具体的なターゲットを設定し、UI・UXの観点からサービス全体の方向性を探りました。
カラーパターンの定義、要件定義
競合分析を踏まえ、Bizpaに持たせたいイメージや取り入れたい機能を整備し、サービスサイトの要件定義とカラーパターンの選定を行いました。社内エンジニアが作成した要件定義のもと、私はデザイン面での役割や機能を明確に定義しました。


プロトタイプの作成
また、画面の根幹であるホーム画面・検索画面・管理画面等の部分に関してはシステムが複雑なため、XDでプロトタイプを制作して社内でユーザーテストを行い、「実際に機能が使いやすいか」「広告主が迷わず操作できるか」等の検証を行いました。

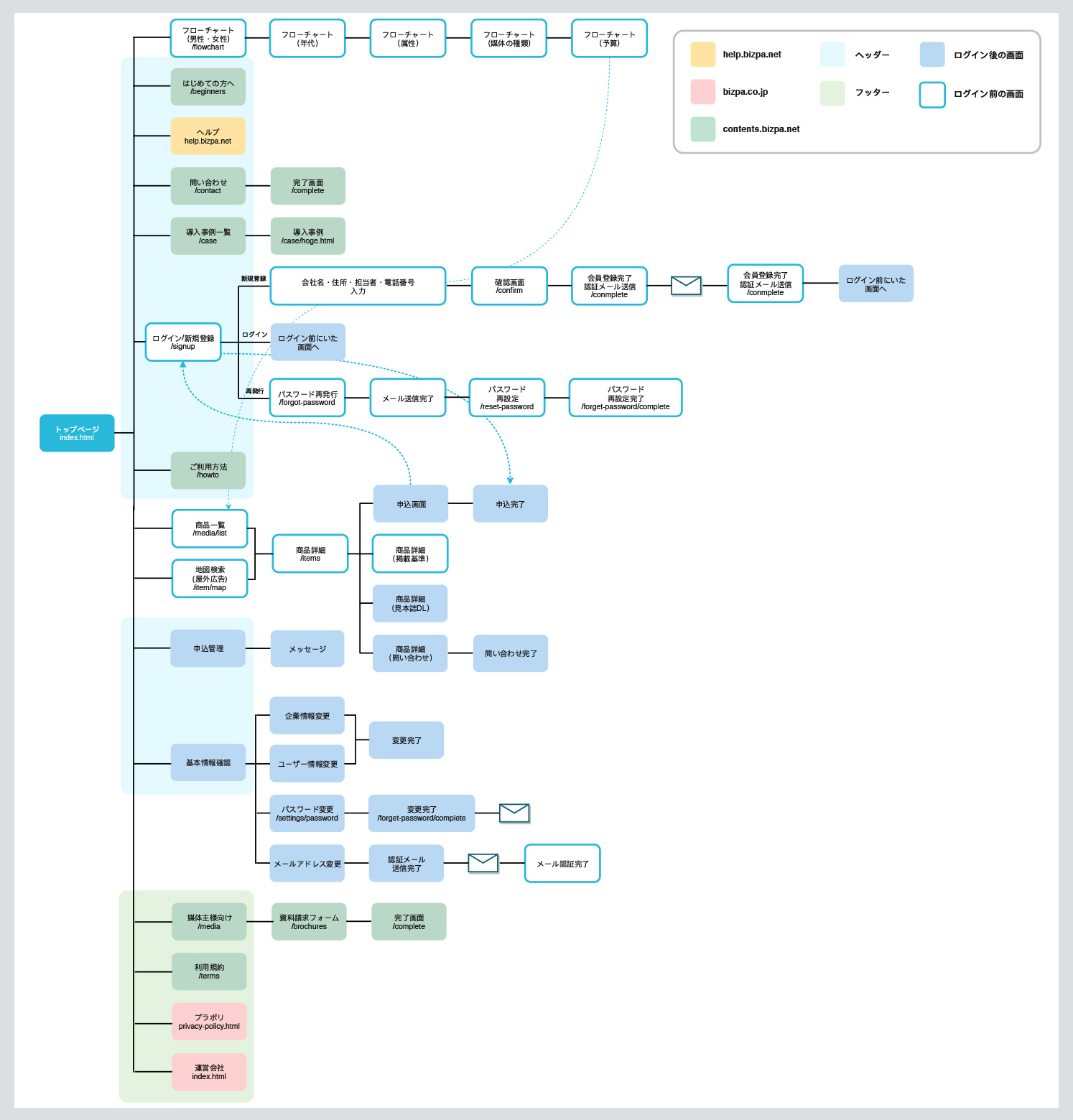
ワイヤーフレームの作成
要件定義書とユーザーテストの検証結果をもとにサイトマップ・ワイヤーフレームを作成しました。
ワイヤーフレームに関してはシステム部分も考慮して作成する必要があったため、社内エンジニアが作成したものをもとに、社内の営業・経営部と議論を重ねて改良をしていきました。

デザインカンプの作成
8月にリリースさせることが最優先だったため、より迅速かつ効率的に開発していくために、コンポーネントの流用が多い検索画面や管理画面を先行して作成していきました。
コーディング
画面のフロント部分は全面的に私が担当し、サーバーサイドに関わる部分は社内のエンジニアが行いました。






